临床教学
相关制度
当前位置: 网站首页 > 临床教学 > 相关制度
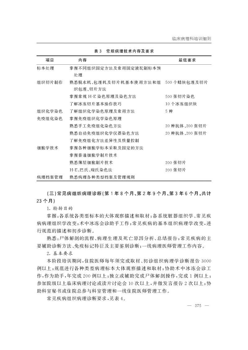
住院医师规范化培训内容与标准(2022年版)
作者: 来源:中国医师协会 点击量:5369 发布时间:2023/2/15 9:24:03


Copyright© 2025 All Rights Resevered. 温州医科大学眼视光学院 版权所有. 备案号:浙ICP备05076115号-4